依托自身平台优势 ·对接各方发展资源

Relying on its own platform advantages · Docking development resources of all parties

你当前的位置:首页 > "长江·惠"职工之家
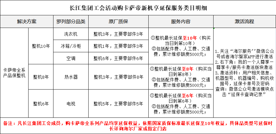
特色关爱服务(二):购卡萨帝新机享延保服务
时间:2023-08-21 来源:党群人力资源部


1692587463219421.png


售后服务对接信息:钟红利 15108267853

相关推荐

地址: 中国四川省成都市高新区天府四街300号建信人寿大楼6栋B座18楼

蜀ICP备09030782号-2 Copyright 2009 长江集团版权所有 All Rights Reserved

川公网安备 蜀ICP备09030782号-2